INICIO
COMUNA
MUNICIPIO
MISIÓN - VISIÓN
MAIL INSTITUCIONAL
Comité Paritario Padre Las Casas
Denuncio Accidente
Galería Fotográfica
Consejos Prácticos
Plan de Emergencia y Evacuacion Municipalidad
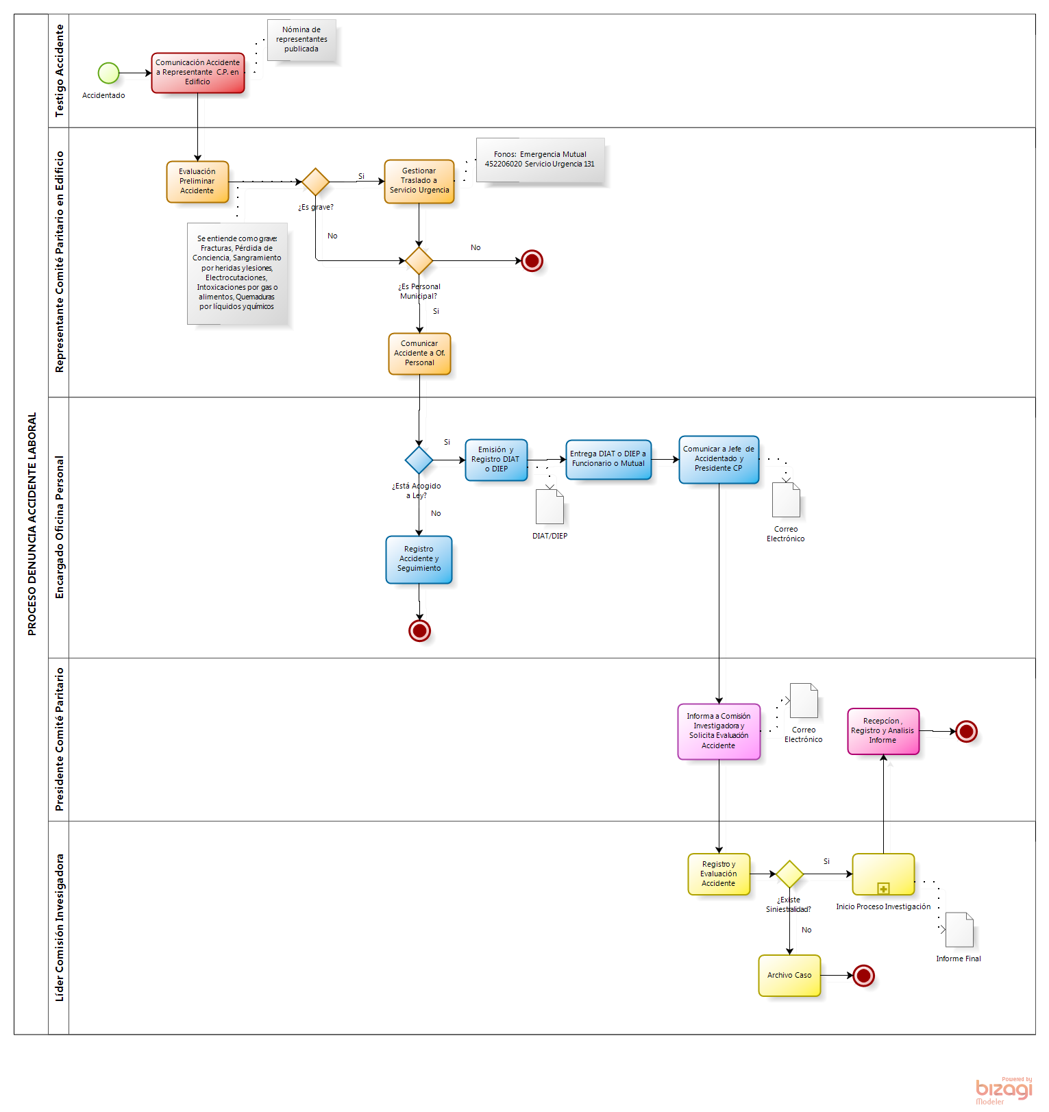
PROCESO DENUNCIA ACCIDENTE LABORAL
Proceso Denuncia Accidente Laboral
Ayuda para la correcta confeccion de DIAT, DIEP.
DIAT
DIEP
Municipalidad de Padre Las Casas
Rut 61.955.000-5
Maquehue 1441, Comuna de Padre Las Casas, Region de La Araucania
Fono +56 45 - 2590000